电脑桌面
添加能源双碳资料库到电脑桌面
安装后可以在桌面快捷访问

电缆线路功率损失、电能损失、电压损失计算VIP免费

电缆线路功率损失、电能损失、电压损失计算_第1页
1/2
电缆线路功率损失、电能损失、电压损失计算_第2页
2/2
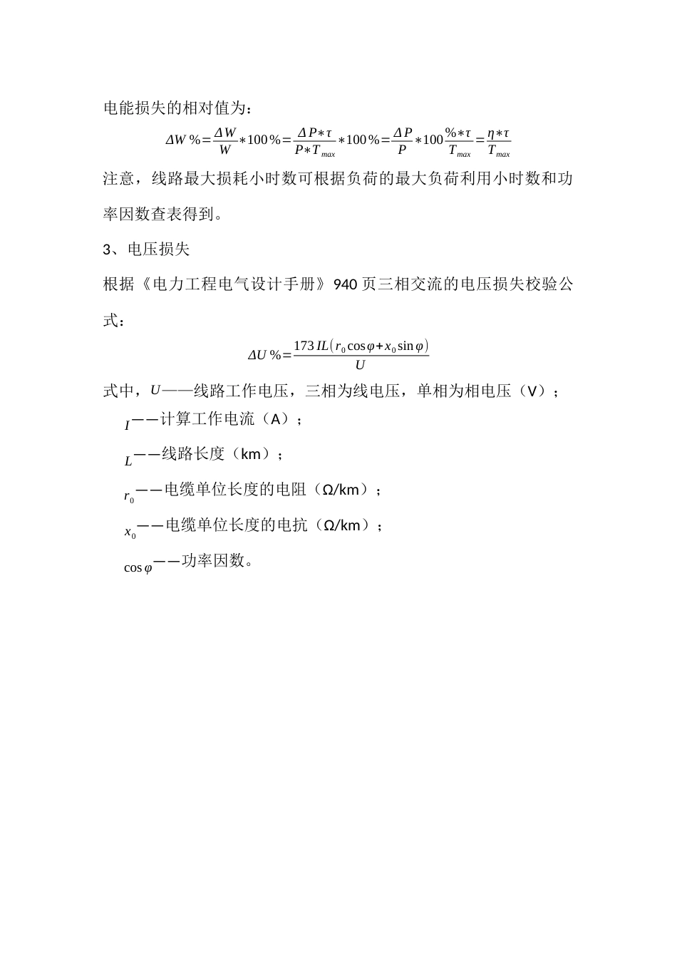
电缆线路上的功率损失、电能损失、电压损失计算1、功率损失电能代号 W电能损失:∆W =I2Rt,电流 I 的单位为 A 。则可得电能损失的单位为:( A2)∗Ω∗s=A∗A∗Ω∗s=A∗V∗s=w∗s。每相功率损失:ΔP= ΔWt= I2Rtt=I2R=I2∗(ρ∗LS ) 三相功率损失:3∗ΔP=3∗I2∗(ρ∗LS )=3∗(S∗J )∗I∗(ρ∗LS )=3∗J∗I∗ρ∗L其中 J 为电流密度。三相功率损失的相对值:η=3JIρL√3UI cosφ ,其中 U 的单位为 V,I 的单位为 A,分子分母单位都为 w。若 U 以 kV 计,I 以 kA 计,则η=3JIρL∗103√3UI cosφ∗106=√3JρLU∗cosφ∗103若以百分数表示:η=√3 JρLU∗cos φ∗103∗100%=√3JρL10∗U∗cosφ %2、电能损失每一相的电能损失:ΔW=ΔP∗τ每一相的总电能:W =P∗T max其中 τ 为线路最大损耗小时数(h), T max 为线路最大负荷利用小时数(h),W 为线路全年往返输送的总电量(kw/h),ΔW 为线路全年的损失电量(kW/h)。电能损失的相对值为:ΔW %= ΔWW ∗100%= Δ P∗τP∗T max∗100%= Δ PP ∗100%∗τTmax=η∗τTmax注意,线路最大损耗小时数可根据负荷的最大负荷利用小时数和功率因数查表得到。3、电压损失根据《电力工程电气设计手册》940 页三相交流的电压损失校验公式:ΔU %=173 IL(r0cosφ+x0sinφ)U式中,U——线路工作电压,三相为线电压,单相为相电压(V); I——计算工作电流(A); L——线路长度(km); r0——电缆单位长度的电阻(Ω/km); x0——电缆单位长度的电抗(Ω/km); cos φ——功率因数。

1、当您下载文档后,您只拥有了使用权限,并不意味着购买了版权,文档只能用于自身使用,不得用于其他商业用途(如 [转卖]进行直接盈利或[编辑后售卖]进行间接盈利)。
2、本站所有内容均由合作方或网友上传,本站不对文档的完整性、权威性及其观点立场正确性做任何保证或承诺!文档内容仅供研究参考,付费前请自行鉴别。
3、如文档内容存在违规,或者侵犯商业秘密、侵犯著作权等,请点击“违规举报”。

声明:本站为非经营盈利性个人网站(C2C模式),即所有资料为用户上传并直接被用户下载,本站只是中间服务平台。所有资料仅供个人学习使用,请勿他用。本站所获取的赞助将用于本站服务器及运营成本,感谢大家的支持。我们倡导共建、共创、共享的模式分享知识! 本站仅提供信息存储空间,仅对用户上传内容的表现方式做保护处理,对内容本身不做任何修改或编辑。若资料或所含内容侵犯了您的版权或隐私等任何权益,请立即通知联系客服或在资料页面直接举报反馈,我们会及时妥善处理。

客服微信:pv3515客服QQ:2090330665客服邮箱:2090330665@qq.com

若无法下载、资料侵权等问题联系客服立即处理!微信:pv3515

电缆线路功率损失、电能损失、电压损失计算

确认删除?
回到顶部
微信客服
  • 管理员微信
QQ客服
  • QQ客服点击这里给我发消息
客服邮箱