电脑桌面
添加能源双碳资料库到电脑桌面
安装后可以在桌面快捷访问

国家能源局关于印发《分布式光伏发电开发建设管理办法》的通知国能发新能规〔2025〕7号VIP免费

国家能源局关于印发《分布式光伏发电开发建设管理办法》的通知国能发新能规〔2025〕7号_第1页
1/15
国家能源局关于印发《分布式光伏发电开发建设管理办法》的通知国能发新能规〔2025〕7号_第2页
2/15
国家能源局关于印发《分布式光伏发电开发建设管理办法》的通知国能发新能规〔2025〕7号_第3页
3/15
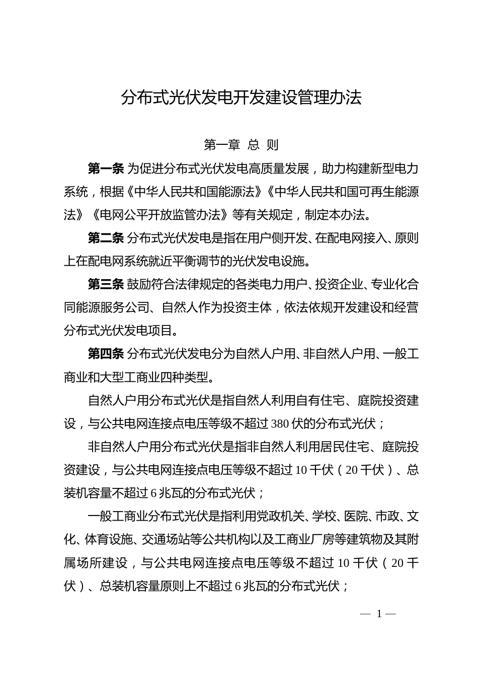
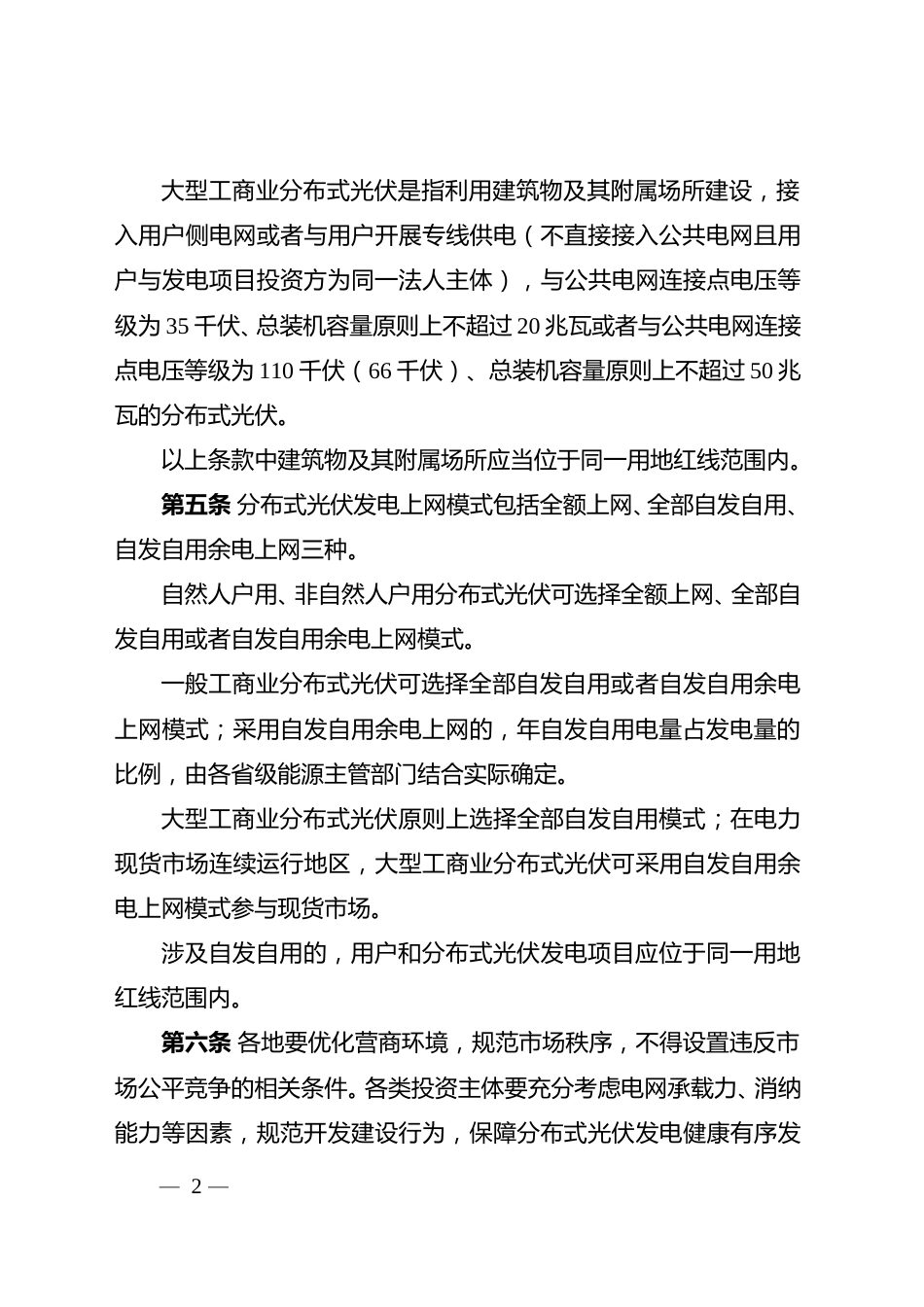
分布式光伏发电开发建设管理办法第一章 总 则第一条 为促进分布式光伏发电高质量发展,助力构建新型电力系统,根据《中华人民共和国能源法》《中华人民共和国可再生能源法》《电网公平开放监管办法》等有关规定,制定本办法。第二条 分布式光伏发电是指在用户侧开发、在配电网接入、原则上在配电网系统就近平衡调节的光伏发电设施。第三条 鼓励符合法律规定的各类电力用户、投资企业、专业化合同能源服务公司、自然人作为投资主体,依法依规开发建设和经营分布式光伏发电项目。第四条 分布式光伏发电分为自然人户用、非自然人户用、一般工商业和大型工商业四种类型。自然人户用分布式光伏是指自然人利用自有住宅、庭院投资建设,与公共电网连接点电压等级不超过 380 伏的分布式光伏;非自然人户用分布式光伏是指非自然人利用居民住宅、庭院投资建设,与公共电网连接点电压等级不超过 10 千伏(20 千伏)、总装机容量不超过 6 兆瓦的分布式光伏;一般工商业分布式光伏是指利用党政机关、学校、医院、市政、文化、体育设施、交通场站等公共机构以及工商业厂房等建筑物及其附属场所建设,与公共电网连接点电压等级不超过 10 千伏(20 千伏)、总装机容量原则上不超过 6 兆瓦的分布式光伏;— 1 —大型工商业分布式光伏是指利用建筑物及其附属场所建设,接入用户侧电网或者与用户开展专线供电(不直接接入公共电网且用户与发电项目投资方为同一法人主体),与公共电网连接点电压等级为 35 千伏、总装机容量原则上不超过 20 兆瓦或者与公共电网连接点电压等级为 110 千伏(66 千伏)、总装机容量原则上不超过 50 兆瓦的分布式光伏。以上条款中建筑物及其附属场所应当位于同一用地红线范围内。第五条 分布式光伏发电上网模式包括全额上网、全部自发自用、自发自用余电上网三种。自然人户用、非自然人户用分布式光伏可选择全额上网、全部自发自用或者自发自用余电上网模式。一般工商业分布式光伏可选择全部自发自用或者自发自用余电上网模式;采用自发自用余电上网的,年自发自用电量占发电量的比例,由各省级能源主管部门结合实际确定。大型工商业分布式光伏原则上选择全部自发自用模式;在电力现货市场连续运行地区,大型工商业分布式光伏可采用自发自用余电上网模式参与现货市场。涉及自发自用的,用户和分布式光伏发电项目应位于同一用地红线范围内。第六条 各地要优化营商环境,规范市场秩序,不得设置违反市场公平竞...

1、当您下载文档后,您只拥有了使用权限,并不意味着购买了版权,文档只能用于自身使用,不得用于其他商业用途(如 [转卖]进行直接盈利或[编辑后售卖]进行间接盈利)。
2、本站所有内容均由合作方或网友上传,本站不对文档的完整性、权威性及其观点立场正确性做任何保证或承诺!文档内容仅供研究参考,付费前请自行鉴别。
3、如文档内容存在违规,或者侵犯商业秘密、侵犯著作权等,请点击“违规举报”。

声明:本站为非经营盈利性个人网站(C2C模式),即所有资料为用户上传并直接被用户下载,本站只是中间服务平台。所有资料仅供个人学习使用,请勿他用。本站所获取的赞助将用于本站服务器及运营成本,感谢大家的支持。我们倡导共建、共创、共享的模式分享知识! 本站仅提供信息存储空间,仅对用户上传内容的表现方式做保护处理,对内容本身不做任何修改或编辑。若资料或所含内容侵犯了您的版权或隐私等任何权益,请立即通知联系客服或在资料页面直接举报反馈,我们会及时妥善处理。

客服微信:pv3515客服QQ:2090330665客服邮箱:2090330665@qq.com

若无法下载、资料侵权等问题联系客服立即处理!微信:pv3515

国家能源局关于印发《分布式光伏发电开发建设管理办法》的通知国能发新能规〔2025〕7号

确认删除?
回到顶部
微信客服
  • 管理员微信
QQ客服
  • QQ客服点击这里给我发消息
客服邮箱