电脑桌面
添加能源双碳资料库到电脑桌面
安装后可以在桌面快捷访问

国家电网有限公司输变电工程涉及燃气施工安全强制措施(基建安质〔2025〕20号)VIP免费

国家电网有限公司输变电工程涉及燃气施工安全强制措施(基建安质〔2025〕20号)_第1页
1/6
国家电网有限公司输变电工程涉及燃气施工安全强制措施(基建安质〔2025〕20号)_第2页
2/6
国家电网有限公司输变电工程涉及燃气施工安全强制措施(基建安质〔2025〕20号)_第3页
3/6
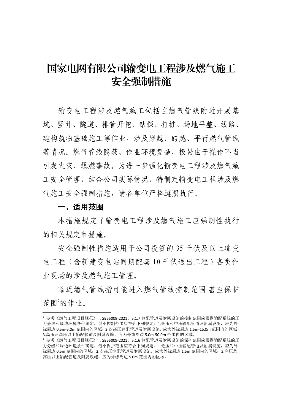
国家电网有限公司输变电工程涉及燃气施工安全强制措施输变电工程涉及燃气施工包括在燃气管线附近开展基坑、竖井、隧道、排管开挖、钻探、打桩、场地平整、线路、建构筑物基础施工等作业,涉及穿越、跨越、平行燃气管线等情况。燃气管线隐蔽、作业环境复杂,极易由于操作不当引发火灾、爆燃事故。为进一步强化输变电工程涉及燃气施工安全管理,结合公司实际情况,特制定输变电工程涉及燃气施工安全强制措施,请各单位严格遵照执行。一、适用范围本措施规定了输变电工程涉及燃气施工应强制性执行的相关规定和措施。安全强制性措施适用于公司投资的 35 千伏及以上输变电工程(含新建变电站同期配套 10 千伏送出工程)各类作业现场的涉及燃气施工管理。临近燃气管线指可能进入燃气管线控制范围1甚至保护范围2的作业。1 参考《燃气工程项目规范》(GB55009-2021)5.1.7 输配管道及附属设施的控制范围应根据输配系统的压力分级和周边环境条件确定。最小控制范围应符合下列规定:1.低压和中压输配管道及附属设施,应为外缘周边 0.5m-5.0m 范围内的区域;2.次高压输配管道及附属设施,应为外缘周边 1.5m-15.0m 范围内的区域;3.高压及高压以上输配管道及附属设施,应为外缘周边 5.0m-50.0m 范围内的区域。2 参考《燃气工程项目规范》(GB55009-2021)5.1.6 输配管道及附属设施的保护范围应根据输配系统的压力分级和周边环境条件确定。最小保护范围应符合下列规定:1.低压和中压输配管道及附属设施,应为外缘周边 0.5m 范围内的区域;2.次高压输配管道及附属设施,应为外缘周边 1.5m 范围内的区域;3.高压及高压以上输配管道及附属设施,应为外缘周边 5.0m 范围内的区域。二、涉及燃气施工安全强制措施(一尽、一提级、三必、三严禁)1.输变电工程临近燃气管线能避尽避。2.首次开展涉及燃气施工的企业相关作业要进行提级管控。3.工程附近的燃气管线规格、位置必须复核。4.临近燃气管线施工必须实行“双许可”。5.临近燃气管线施工必须进行环境检测。(地面沉降监测和燃气泄漏检测)6.燃气管线保护范围内施工严禁机械开挖。7.临近燃气管线施工严禁动火作业。8.临近燃气管线严禁实施打桩、拉管等扰动大的作业。三、强制措施条文释义1.输变电工程临近燃气管线能避尽避。释义:(1)勘察、设计单位要对工程临近燃气管线全部进行勘察,掌握管线实际情况,并在图纸中详细标明工程附近燃气管线情况。(2)原则上,输变电工程各类设施本体及施工...

1、当您下载文档后,您只拥有了使用权限,并不意味着购买了版权,文档只能用于自身使用,不得用于其他商业用途(如 [转卖]进行直接盈利或[编辑后售卖]进行间接盈利)。
2、本站所有内容均由合作方或网友上传,本站不对文档的完整性、权威性及其观点立场正确性做任何保证或承诺!文档内容仅供研究参考,付费前请自行鉴别。
3、如文档内容存在违规,或者侵犯商业秘密、侵犯著作权等,请点击“违规举报”。

声明:本站为非经营盈利性个人网站(C2C模式),即所有资料为用户上传并直接被用户下载,本站只是中间服务平台。所有资料仅供个人学习使用,请勿他用。本站所获取的赞助将用于本站服务器及运营成本,感谢大家的支持。我们倡导共建、共创、共享的模式分享知识! 本站仅提供信息存储空间,仅对用户上传内容的表现方式做保护处理,对内容本身不做任何修改或编辑。若资料或所含内容侵犯了您的版权或隐私等任何权益,请立即通知联系客服或在资料页面直接举报反馈,我们会及时妥善处理。

客服微信:pv3515客服QQ:2090330665客服邮箱:2090330665@qq.com

若无法下载、资料侵权等问题联系客服立即处理!微信:pv3515

国家电网有限公司输变电工程涉及燃气施工安全强制措施(基建安质〔2025〕20号)

确认删除?
回到顶部
微信客服
  • 管理员微信
QQ客服
  • QQ客服点击这里给我发消息
客服邮箱