电脑桌面
添加能源双碳资料库到电脑桌面
安装后可以在桌面快捷访问

110kV220kV光伏电站并网全流程实操手册(最新规范版)VIP免费

110kV220kV光伏电站并网全流程实操手册(最新规范版)_第1页
1/14
110kV220kV光伏电站并网全流程实操手册(最新规范版)_第2页
2/14
110kV220kV光伏电站并网全流程实操手册(最新规范版)_第3页
3/14
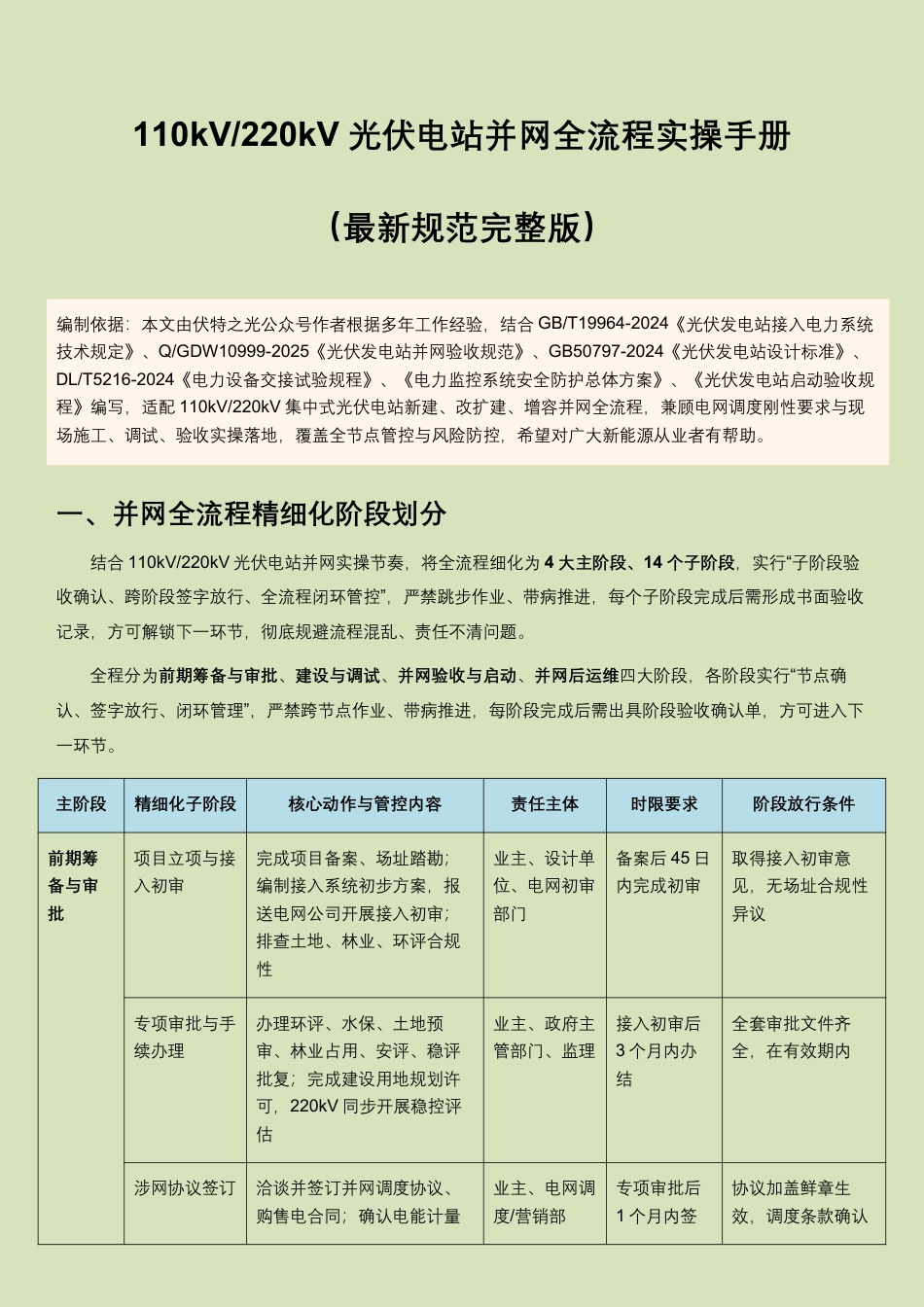
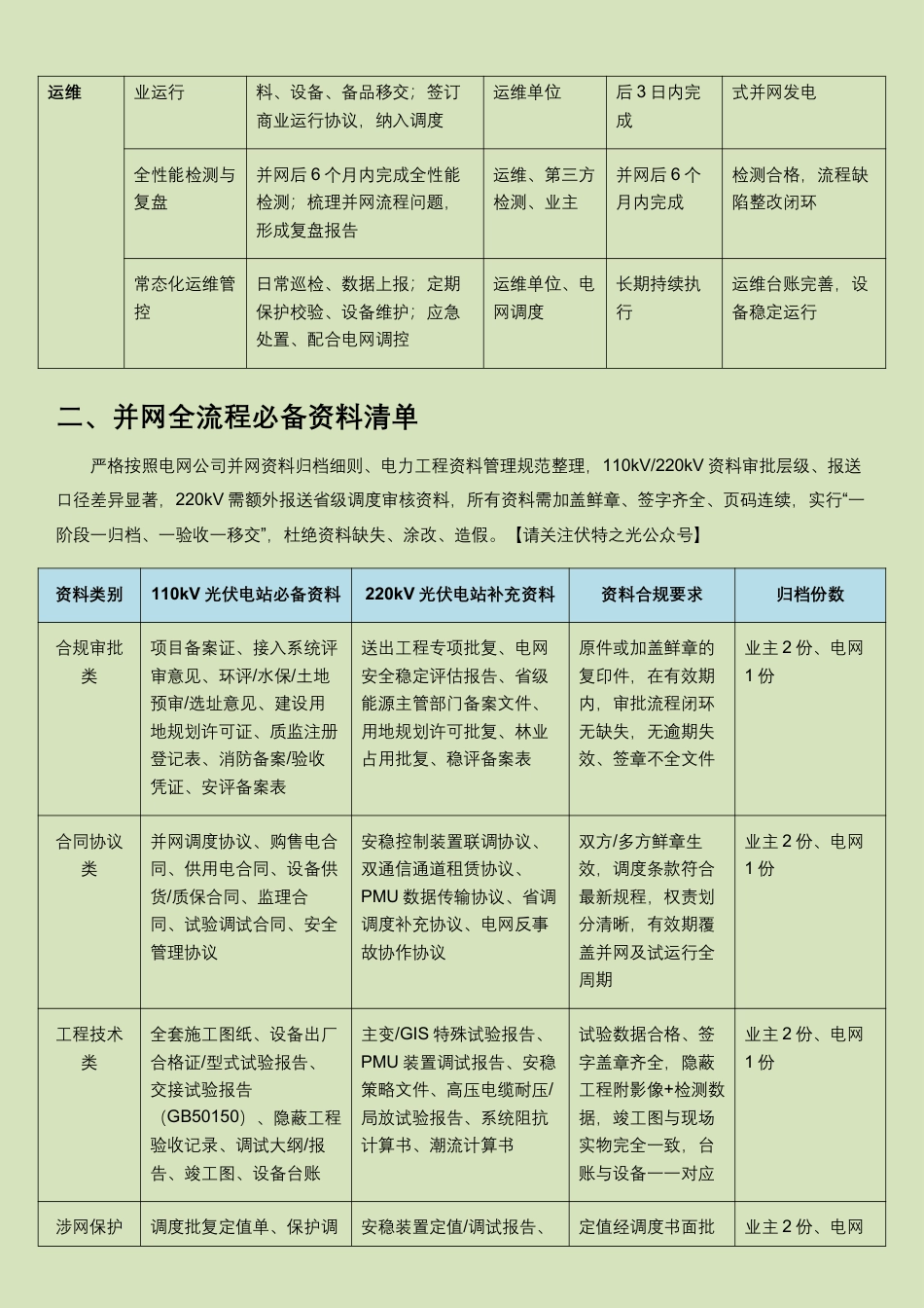
110kV/220kV 光伏电站并网全流程实操手册(最新规范完整版)编制依据:本文由伏特之光公众号作者根据多年工作经验,结合 GB/T19964-2024《光伏发电站接入电力系统技术规定》、Q/GDW10999-2025《光伏发电站并网验收规范》、GB50797-2024《光伏发电站设计标准》、DL/T5216-2024《电力设备交接试验规程》、《电力监控系统安全防护总体方案》、《光伏发电站启动验收规程》编写,适配 110kV/220kV 集中式光伏电站新建、改扩建、增容并网全流程,兼顾电网调度刚性要求与现场施工、调试、验收实操落地,覆盖全节点管控与风险防控,希望对广大新能源从业者有帮助。一、并网全流程精细化阶段划分结合 110kV/220kV 光伏电站并网实操节奏,将全流程细化为 4 大主阶段、14 个子阶段,实行“子阶段验收确认、跨阶段签字放行、全流程闭环管控”,严禁跳步作业、带病推进,每个子阶段完成后需形成书面验收记录,方可解锁下一环节,彻底规避流程混乱、责任不清问题。全程分为前期筹备与审批、建设与调试、并网验收与启动、并网后运维四大阶段,各阶段实行“节点确认、签字放行、闭环管理”,严禁跨节点作业、带病推进,每阶段完成后需出具阶段验收确认单,方可进入下一环节。主阶段精细化子阶段核心动作与管控内容责任主体时限要求阶段放行条件前期筹备与审批项目立项与接入初审完成项目备案、场址踏勘;编制接入系统初步方案,报送电网公司开展接入初审;排查土地、林业、环评合规性业主、设计单位、电网初审部门备案后 45 日内完成初审取得接入初审意见,无场址合规性异议专项审批与手续办理办理环评、水保、土地预审、林业占用、安评、稳评批复;完成建设用地规划许可,220kV 同步开展稳控评估业主、政府主管部门、监理接入初审后3 个月内办结全套审批文件齐全,在有效期内涉网协议签订洽谈并签订并网调度协议、购售电合同;确认电能计量业主、电网调度/营销部专项审批后1 个月内签协议加盖鲜章生效,调度条款确认方案、通信通道方案,完成协议备案订无误设备选型与报备筛选电网准入名录内涉网设备;报送逆变器、主变、保护装置选型方案,获电网审核批复业主、设备厂家、电网技术部协议签订后15 日内完成报备取得设备选型批复,无非标设备建设与调试土建与设备安装升压站、光伏区土建施工;光伏组件、箱变、主变、高压柜、GIS 设备安装;电缆敷设与接线施工单位、监理、厂家按施工总进度计划推进安装工艺达标,隐蔽工程验收合格单体调试与校验单...

1、当您下载文档后,您只拥有了使用权限,并不意味着购买了版权,文档只能用于自身使用,不得用于其他商业用途(如 [转卖]进行直接盈利或[编辑后售卖]进行间接盈利)。
2、本站所有内容均由合作方或网友上传,本站不对文档的完整性、权威性及其观点立场正确性做任何保证或承诺!文档内容仅供研究参考,付费前请自行鉴别。
3、如文档内容存在违规,或者侵犯商业秘密、侵犯著作权等,请点击“违规举报”。

声明:本站为非经营盈利性个人网站(C2C模式),即所有资料为用户上传并直接被用户下载,本站只是中间服务平台。所有资料仅供个人学习使用,请勿他用。本站所获取的赞助将用于本站服务器及运营成本,感谢大家的支持。我们倡导共建、共创、共享的模式分享知识! 本站仅提供信息存储空间,仅对用户上传内容的表现方式做保护处理,对内容本身不做任何修改或编辑。若资料或所含内容侵犯了您的版权或隐私等任何权益,请立即通知联系客服或在资料页面直接举报反馈,我们会及时妥善处理。

客服微信:pv3515客服QQ:2090330665客服邮箱:2090330665@qq.com

若无法下载、资料侵权等问题联系客服立即处理!微信:pv3515

110kV220kV光伏电站并网全流程实操手册(最新规范版)

确认删除?
回到顶部
微信客服
  • 管理员微信
QQ客服
  • QQ客服点击这里给我发消息
客服邮箱