电脑桌面
添加能源双碳资料库到电脑桌面
安装后可以在桌面快捷访问

分布式光伏电站开发建设流程VIP免费

分布式光伏电站开发建设流程_第1页
1/6
分布式光伏电站开发建设流程_第2页
2/6
分布式光伏电站开发建设流程_第3页
3/6
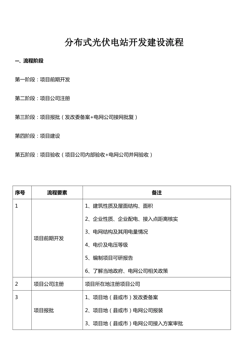
分布式光伏电站开发建设流程一、流程阶段第一阶段:项目前期开发第二阶段:项目公司注册第三阶段:项目报批(发改委备案+电网公司接网批复)第四阶段:项目建设第五阶段:项目验收(项目公司内部验收+电网公司并网验收)序号流程要素备注1项目前期开发1、建筑性质及屋面结构、面积2、企业性质、企业配电、接入点距离核实3、电网结构及其用电量情况4、电价及电压等级5、编制项目可研报告6、了解当地政府、电网公司相关政策2项目公司注册项目所在地注册项目公司3项目报批1、项目地(县或市)发改委备案2、项目地(县或市)电网公司报装3、项目地(县或市)电网公司接入方案审批4项目工程建设1、项目 EPC 监理合同签订2、项目施工图设计:施工总图各专业图纸监制;图纸会审;现场技术交底;3、设备采购,设备安装、调试、预验收5项目验收1、业主方申请并网验收及调试2、电网公司受理,签订供用电合同及调度协议,安装关口计量装置3、并网调试验收4、并网运行5、并网信息管理及补贴发放二、流程阶段要素1、第一阶段:项目前期开发序号流程要素备注1了解企业名称及属性2房屋产权情况(土地证、房产证、建筑寿命)3屋顶屋面情况(面积、朝向、结构)确定安装容量及安装方式4企业用电量及用电价格(用电量和电费单)经济效益测算5企业配电情况、装机(变压器)容量6经营情况7当地政府、电网公司政策及扶持力度8项目方案(可研)编制9签订能源协议或屋面租赁协议根据企业用电量及经济效益测算选择2、第二阶段:项目公司注册序号流程要素内容1工商部门设立登记1、企业名称经营范围确定注册资金2、法人身份证3、公司章程4、办公住所证明2企业设立受理3企业设立核准4领取营业执照5刻制公章、办理税务登记、开基本户3、第三阶段:项目报批(1)可研阶段(委托当地有资质的单位进行可行性研究分析)(2)获得县或区发改委项目备案序号流程要素备注1项目备案申请表2项目方案或可行性研究报告3当地发改委出具同意备案批复文件(3)获得县、市电网公司接入批复序号流程要素备注1分布式电源项目申请表2经办人身份证及法人委托书3企业法人营业执照4项目前期工作资料(可研、能源管理协议或屋顶租赁协议)5项目备案批复文件6用户电网相关材料7电网公司受理、制定接入方案、出具接入意见函4、第四阶段:项目建设(1)项目 EPC、监理、主材采购招标(2)项目施工图设计(3)现场实施建设序号流程要素备注1设备采购2发电厂区建设工作支架、组件安装、汇流箱安装、箱变...

1、当您下载文档后,您只拥有了使用权限,并不意味着购买了版权,文档只能用于自身使用,不得用于其他商业用途(如 [转卖]进行直接盈利或[编辑后售卖]进行间接盈利)。
2、本站所有内容均由合作方或网友上传,本站不对文档的完整性、权威性及其观点立场正确性做任何保证或承诺!文档内容仅供研究参考,付费前请自行鉴别。
3、如文档内容存在违规,或者侵犯商业秘密、侵犯著作权等,请点击“违规举报”。

声明:本站为非经营盈利性个人网站(C2C模式),即所有资料为用户上传并直接被用户下载,本站只是中间服务平台。所有资料仅供个人学习使用,请勿他用。本站所获取的赞助将用于本站服务器及运营成本,感谢大家的支持。我们倡导共建、共创、共享的模式分享知识! 本站仅提供信息存储空间,仅对用户上传内容的表现方式做保护处理,对内容本身不做任何修改或编辑。若资料或所含内容侵犯了您的版权或隐私等任何权益,请立即通知联系客服或在资料页面直接举报反馈,我们会及时妥善处理。

客服微信:pv3515客服QQ:2090330665客服邮箱:2090330665@qq.com

若无法下载、资料侵权等问题联系客服立即处理!微信:pv3515

分布式光伏电站开发建设流程

确认删除?
回到顶部
微信客服
  • 管理员微信
QQ客服
  • QQ客服点击这里给我发消息
客服邮箱