电脑桌面
添加能源双碳资料库到电脑桌面
安装后可以在桌面快捷访问

北京零碳社区-低压柔直VIP免费

北京零碳社区-低压柔直_第1页
1/34
北京零碳社区-低压柔直_第2页
2/34
北京零碳社区-低压柔直_第3页
3/34
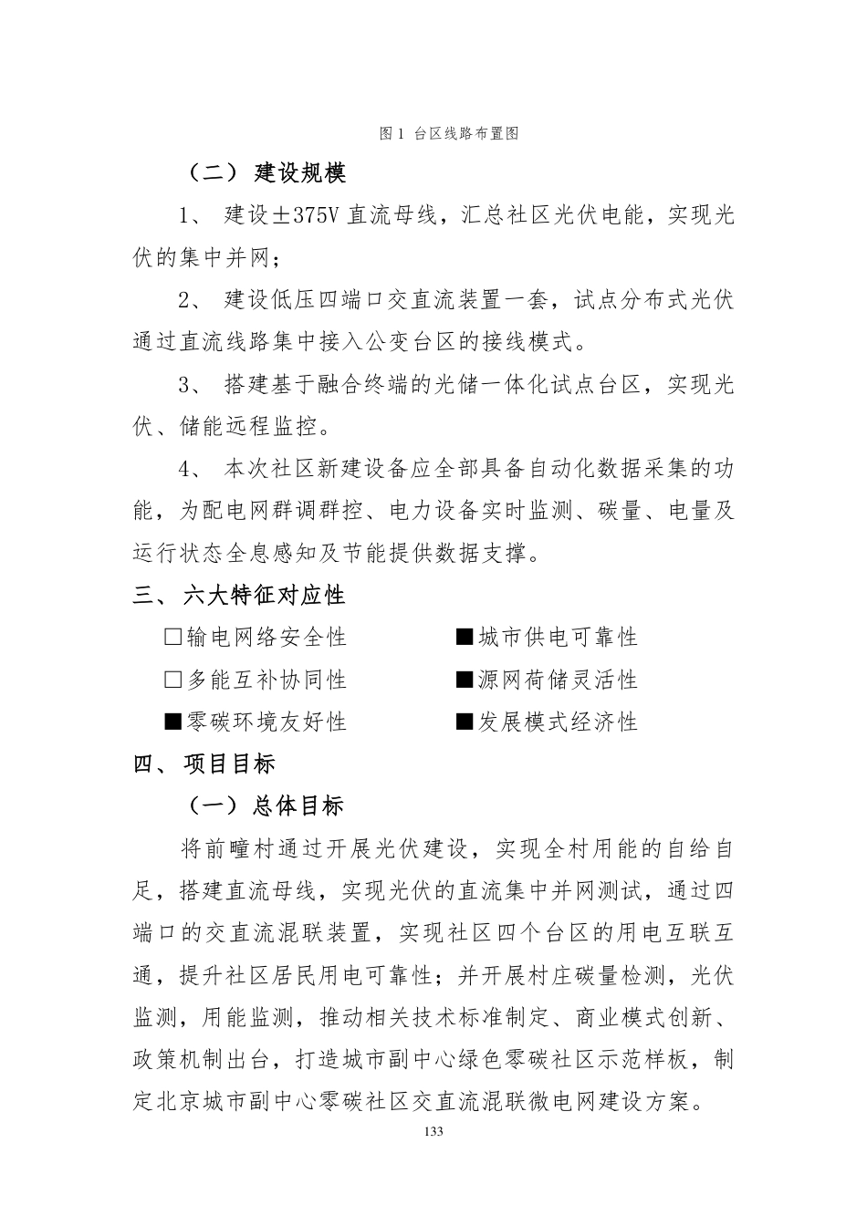
131 附件 2-7:零碳社区交直流混联微电网建设 一、 建设必要性 为贯彻落实国家“双碳”战略,助力北京市“双碳”目标实现,结合公司“双碳”行动方案和新型电力系统行动方案,利用前疃村居民住房,开展光伏建设,在居民居住集中的区域搭建±375V 直流母线,汇总用户光伏电能,通过四端口装置,实现社区四个台区的用电互联互通,提升社区居民用电可靠性;并开展村庄碳量检测,光伏监测,用能监测,推动相关技术标准制定、商业模式创新、政策机制出台,打造城市副中心绿色零碳社区示范样板,制定北京城市副中心零碳社区交直流混联微电网建设方案。 前疃村共有居民 128 户,共分为四个台区,居民平均年用电量约为 147kWh,在全村开展光伏建设,光伏总装机容量约为 1807.04kW,年发电量约为 213.23 万 kWh。光伏年发电量大于居民全年用电量,实现村域内全面发电量与用电量平衡,实现零碳用电。 二、 建设地点及规模 (一) 建设地点 本次建设选取通州区整村光伏试点村—前疃村,建设多台区交直流混联系统,搭建融合终端的光储一体化试点台区,实现分布式光伏与直流负荷即插即用,打造绿色共享、柔性高效、数字赋能的乡村级新型电力系统。 132 前疃村共四个台区,分别为 19 号、36 号、37 号、38 号,台区共接入居民用户 128 户,现状 19 号台区接入光伏容量147.79kWp,光伏占比 46.92%,36 号台区接入光伏容量119.82kWp,光伏占比 38.04%,37 号台区接入光伏容量248.28kWp,光伏占比 78.88%,38 号台区接入光伏容量约70.55kWp,光伏占比 22.4%,各台区布置如图 1 所示。 截止 2021 年底,前疃村已建设光伏总容量为 586.64kW,已完成并网,2022 年建设光伏容量为 320.4kW,暂时还未开展并网工作,后期还会开展剩余 100 户大约 900kW 的光伏建设,光伏总装容量为 1807.04kW。北京地区的年有效光照为1080~1250h,取中间值为 1100h;采用平铺型光伏发电板,装机 1000W 光伏模块年发电量约 1180kWh;在社区全年的总发电量约为 1807.04×1180=213.23 万 kWh。 燕山营路 019 燕山营路 036 燕山营路 037 燕山营路 038 133 图 1 台区线路布置图 (二) 建设规模 1、 建设±375V 直流母线,汇总社区光伏电能,实现光伏的集中并网; 2、 建设低压四端口交直流装置一套,试点分布式光伏通过直流线路集中接入公变台区的接线模式。 3、 搭建基于融合终端的光储一体化试点台区,实现光...

1、当您下载文档后,您只拥有了使用权限,并不意味着购买了版权,文档只能用于自身使用,不得用于其他商业用途(如 [转卖]进行直接盈利或[编辑后售卖]进行间接盈利)。
2、本站所有内容均由合作方或网友上传,本站不对文档的完整性、权威性及其观点立场正确性做任何保证或承诺!文档内容仅供研究参考,付费前请自行鉴别。
3、如文档内容存在违规,或者侵犯商业秘密、侵犯著作权等,请点击“违规举报”。

声明:本站为非经营盈利性个人网站(C2C模式),即所有资料为用户上传并直接被用户下载,本站只是中间服务平台。所有资料仅供个人学习使用,请勿他用。本站所获取的赞助将用于本站服务器及运营成本,感谢大家的支持。我们倡导共建、共创、共享的模式分享知识! 本站仅提供信息存储空间,仅对用户上传内容的表现方式做保护处理,对内容本身不做任何修改或编辑。若资料或所含内容侵犯了您的版权或隐私等任何权益,请立即通知联系客服或在资料页面直接举报反馈,我们会及时妥善处理。

客服微信:pv3515客服QQ:2090330665客服邮箱:2090330665@qq.com

若无法下载、资料侵权等问题联系客服立即处理!微信:pv3515

北京零碳社区-低压柔直

确认删除?
回到顶部
微信客服
  • 管理员微信
QQ客服
  • QQ客服点击这里给我发消息
客服邮箱