电脑桌面
添加能源双碳资料库到电脑桌面
安装后可以在桌面快捷访问

联合资信:能源转型下虚拟电厂的崛起VIP免费

联合资信:能源转型下虚拟电厂的崛起_第1页
1/11
联合资信:能源转型下虚拟电厂的崛起_第2页
2/11
联合资信:能源转型下虚拟电厂的崛起_第3页
3/11
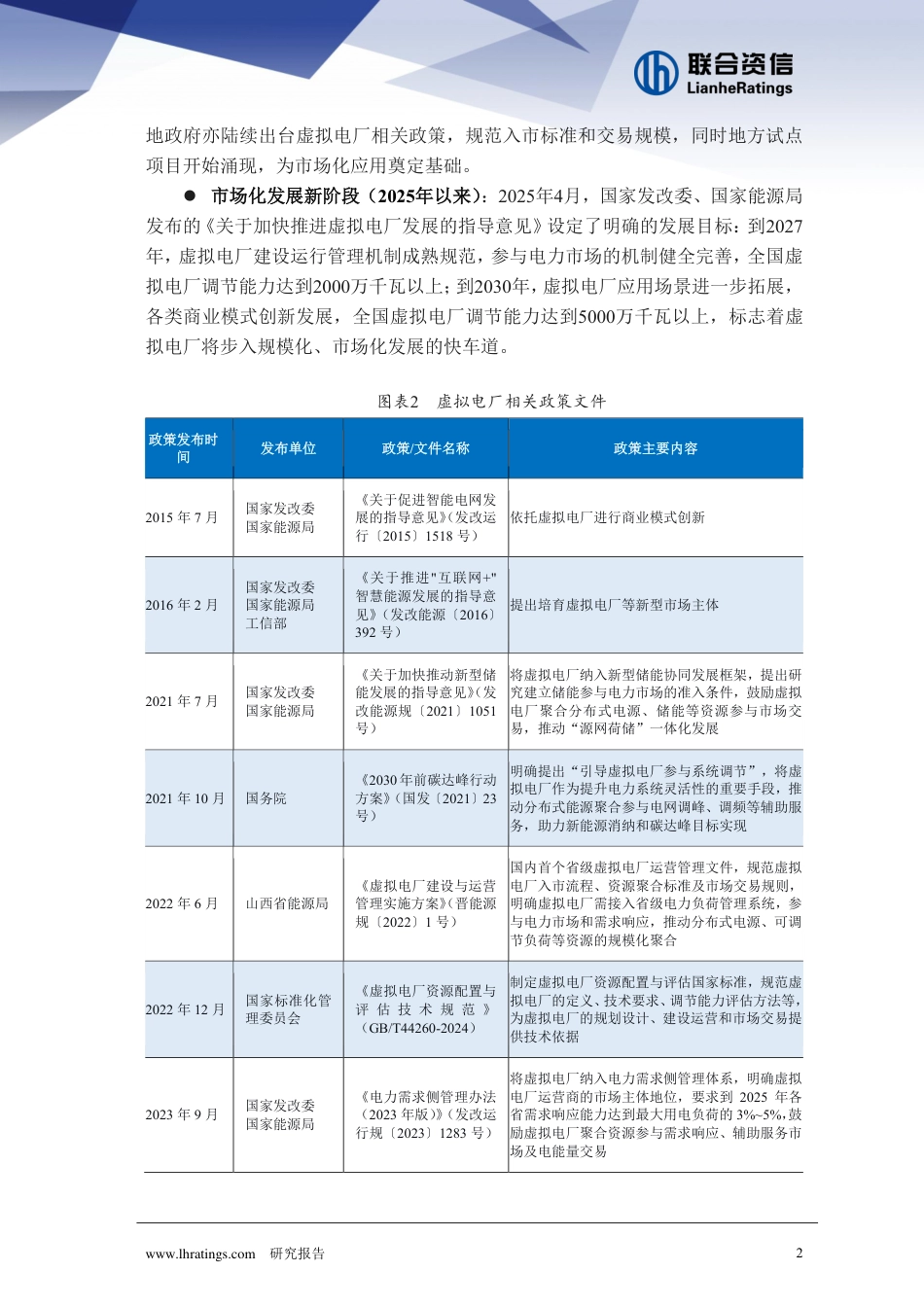
www.lhratings.com 研究报告 0 能源转型下虚拟电厂的崛起 虚拟电厂作为能源数字化转型的典型,正凭借其柔性调节能力,成为新型电力系统中不可或缺的组成部分。本报告系统梳理了虚拟电厂的定义、发展历程、核心价值、运营模式与盈利前景。我们认为,从政策试点到市场化规模应用,虚拟电厂的发展不仅需要技术突破和政策支持,更依赖于商业模式的创新和市场机制的完善。在政府与市场的协同发力下,虚拟电厂将有力推动“源网荷储”深度协同,为能源转型和“双碳”目标实现提供坚实支撑。未来,随着技术成熟和市场完善,虚拟电厂运营商有望在提升能源利用效率、保障电力系统安全、促进清洁能源消纳的过程中,获得可观的投资回报。 联合资信 工商评级三部 黄露 张琳 www.lhratings.com 研究报告 1 一、 什么是虚拟电厂 1. 虚拟电厂的定义 虚拟电厂并非实体电厂,而是一种智能化的电力运行组织模式。国家发改委、国家能源局于2025年4月联合发布《关于加快推进虚拟电厂发展的指导意见》(发改能源〔2025〕357号),明确定义虚拟电厂(Virtual Power Plant,简称“VPP”)为“基于电力系统架构,运用现代信息通信、系统集成控制等技术,聚合分布式电源、可调节负荷、储能等各类分散资源,作为新型经营主体协同参与电力系统优化和电力市场交易的电力运行组织模式”。其中,分布式资源包括分布式光伏、分散式风电、用户侧储能系统、电动汽车充电设施、可调节工业负荷(如可控生产线)及商业楼宇空调系统等。依托先进的控制系统和通信技术,虚拟电厂运营商能够实时监测、预测并优化调控这些资源的运行状态,在电网需要时提供灵活调节服务,实现与传统电厂等效的系统功能。 图表1 虚拟电厂主要应用场景 资料来源:联合资信根据公开信息整理 2. 虚拟电厂发展历程 中国虚拟电厂的发展大体可分为三个阶段:  探索与起步期(2015-2020年):2015年,发改委和国家能源局联合发布《关于促进智能电网发展的指导意见》,启动对虚拟电厂商业模式的初步探索。2016年,国家发改委、国家能源局和工信部联合发布《关于推进"互联网+"智慧能源发展的指导意见》,提出培育虚拟电厂等新型市场主体。  政策构建与规模化探索期(2021-2024年):2021年,国家能源局发布《电力辅助服务管理办法》明确虚拟电厂可参与电力辅助服务,功能定位逐渐清晰。各 www.lhratings.com 研究报告 2 地政府亦陆续出台虚拟电厂相关政策,规范入市标准和交易规模...

1、当您下载文档后,您只拥有了使用权限,并不意味着购买了版权,文档只能用于自身使用,不得用于其他商业用途(如 [转卖]进行直接盈利或[编辑后售卖]进行间接盈利)。
2、本站所有内容均由合作方或网友上传,本站不对文档的完整性、权威性及其观点立场正确性做任何保证或承诺!文档内容仅供研究参考,付费前请自行鉴别。
3、如文档内容存在违规,或者侵犯商业秘密、侵犯著作权等,请点击“违规举报”。

声明:本站为非经营盈利性个人网站(C2C模式),即所有资料为用户上传并直接被用户下载,本站只是中间服务平台。所有资料仅供个人学习使用,请勿他用。本站所获取的赞助将用于本站服务器及运营成本,感谢大家的支持。我们倡导共建、共创、共享的模式分享知识! 本站仅提供信息存储空间,仅对用户上传内容的表现方式做保护处理,对内容本身不做任何修改或编辑。若资料或所含内容侵犯了您的版权或隐私等任何权益,请立即通知联系客服或在资料页面直接举报反馈,我们会及时妥善处理。

客服微信:pv3515客服QQ:2090330665客服邮箱:2090330665@qq.com

若无法下载、资料侵权等问题联系客服立即处理!微信:pv3515

联合资信:能源转型下虚拟电厂的崛起

您可能关注的文档

确认删除?
回到顶部
微信客服
  • 管理员微信
QQ客服
  • QQ客服点击这里给我发消息
客服邮箱