电脑桌面
添加能源双碳资料库到电脑桌面
安装后可以在桌面快捷访问

硕远咨询:中国绿色矿产行业市场研究报告VIP免费

硕远咨询:中国绿色矿产行业市场研究报告_第1页
1/29
硕远咨询:中国绿色矿产行业市场研究报告_第2页
2/29
硕远咨询:中国绿色矿产行业市场研究报告_第3页
3/29
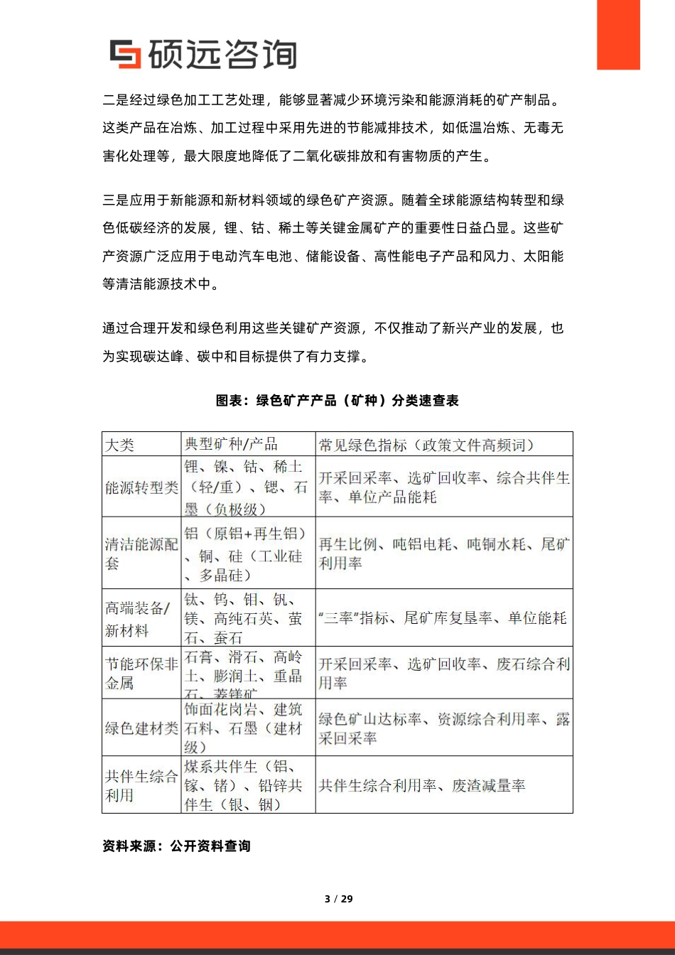
1 / 29手机号 157695191252025 年中国绿色矿产行业市场研究报告主编:雷静兰编辑:柯文慧商业合作: collaboration@shuoyuanconsulting.com2 / 291 行业概述1.1 绿色矿产行业定义与范围1.1.1 绿色矿产的概念解析绿色矿产,顾名思义,是指在矿产资源的开采、加工、利用全过程中,严格遵循环保、节能、低碳及可持续发展的原则,致力于最大限度地减少对自然环境的负面影响,同时促进资源的高效利用和生态系统的保护。具体而言,绿色矿产不仅仅指矿产资源本身的绿色属性,更强调涉及矿产资源的整个产业链条,从上游的勘探与开采,到中游的选矿加工,再到下游的资源综合利用与废弃物循环处理,均实现绿色转型和升级。此外,绿色矿产还涵盖社会责任和生态修复内容,要求矿业开发活动在保障经济效益的同时,注重保护矿区生态环境,开展矿区植被恢复、土地复垦和生物多样性保护,确保矿产开发与生态环境协调共生。通过绿色矿产的发展,不仅促进矿产资源的可持续利用,还助力实现碳达峰、碳中和目标,为构建绿色经济体系和美丽中国建设贡献力量。1.1.2 绿色矿产产品分类绿色矿产产品主要涵盖以下几类,具体内容如下:一是具有天然环保属性的矿产资源。这类矿产资源本身具备较好的生态友好性和可持续利用价值,广泛应用于绿色建材领域。同时,环保型粘土矿物如高岭土、膨润土等,因其无害且具备良好的吸附性能,被广泛用于环保工程、水处理、农业改良等方面,极大地减少了环境负担和资源浪费。XV0VsOrRpNnOtPzRoQpRqObRbP6MpNrRpNtNiNpPnMjMoPtN6MoOuMwMmNvNNZqQpN3 / 29二是经过绿色加工工艺处理,能够显著减少环境污染和能源消耗的矿产制品。这类产品在冶炼、加工过程中采用先进的节能减排技术,如低温冶炼、无毒无害化处理等,最大限度地降低了二氧化碳排放和有害物质的产生。三是应用于新能源和新材料领域的绿色矿产资源。随着全球能源结构转型和绿色低碳经济的发展,锂、钴、稀土等关键金属矿产的重要性日益凸显。这些矿产资源广泛应用于电动汽车电池、储能设备、高性能电子产品和风力、太阳能等清洁能源技术中。通过合理开发和绿色利用这些关键矿产资源,不仅推动了新兴产业的发展,也为实现碳达峰、碳中和目标提供了有力支撑。图表:绿色矿产产品(矿种)分类速查表资料来源:公开资料查询4 / 291.1.3 行业涵盖的主要矿产资源中国绿色矿产行业涵盖的矿产资源种类丰富,主要包括:稀土元素、锂矿、钴矿、石墨矿、铝土矿、铜矿、钛矿等...

1、当您下载文档后,您只拥有了使用权限,并不意味着购买了版权,文档只能用于自身使用,不得用于其他商业用途(如 [转卖]进行直接盈利或[编辑后售卖]进行间接盈利)。
2、本站所有内容均由合作方或网友上传,本站不对文档的完整性、权威性及其观点立场正确性做任何保证或承诺!文档内容仅供研究参考,付费前请自行鉴别。
3、如文档内容存在违规,或者侵犯商业秘密、侵犯著作权等,请点击“违规举报”。

声明:本站为非经营盈利性个人网站(C2C模式),即所有资料为用户上传并直接被用户下载,本站只是中间服务平台。所有资料仅供个人学习使用,请勿他用。本站所获取的赞助将用于本站服务器及运营成本,感谢大家的支持。我们倡导共建、共创、共享的模式分享知识! 本站仅提供信息存储空间,仅对用户上传内容的表现方式做保护处理,对内容本身不做任何修改或编辑。若资料或所含内容侵犯了您的版权或隐私等任何权益,请立即通知联系客服或在资料页面直接举报反馈,我们会及时妥善处理。

客服微信:pv3515客服QQ:2090330665客服邮箱:2090330665@qq.com

若无法下载、资料侵权等问题联系客服立即处理!微信:pv3515

硕远咨询:中国绿色矿产行业市场研究报告

您可能关注的文档

确认删除?
回到顶部
微信客服
  • 管理员微信
QQ客服
  • QQ客服点击这里给我发消息
客服邮箱