电脑桌面
添加能源双碳资料库到电脑桌面
安装后可以在桌面快捷访问

附件1.2025年度勘察设计注册工程师资格考试报考条件VIP免费

附件1.2025年度勘察设计注册工程师资格考试报考条件_第1页
1/30
附件1.2025年度勘察设计注册工程师资格考试报考条件_第2页
2/30
附件1.2025年度勘察设计注册工程师资格考试报考条件_第3页
3/30
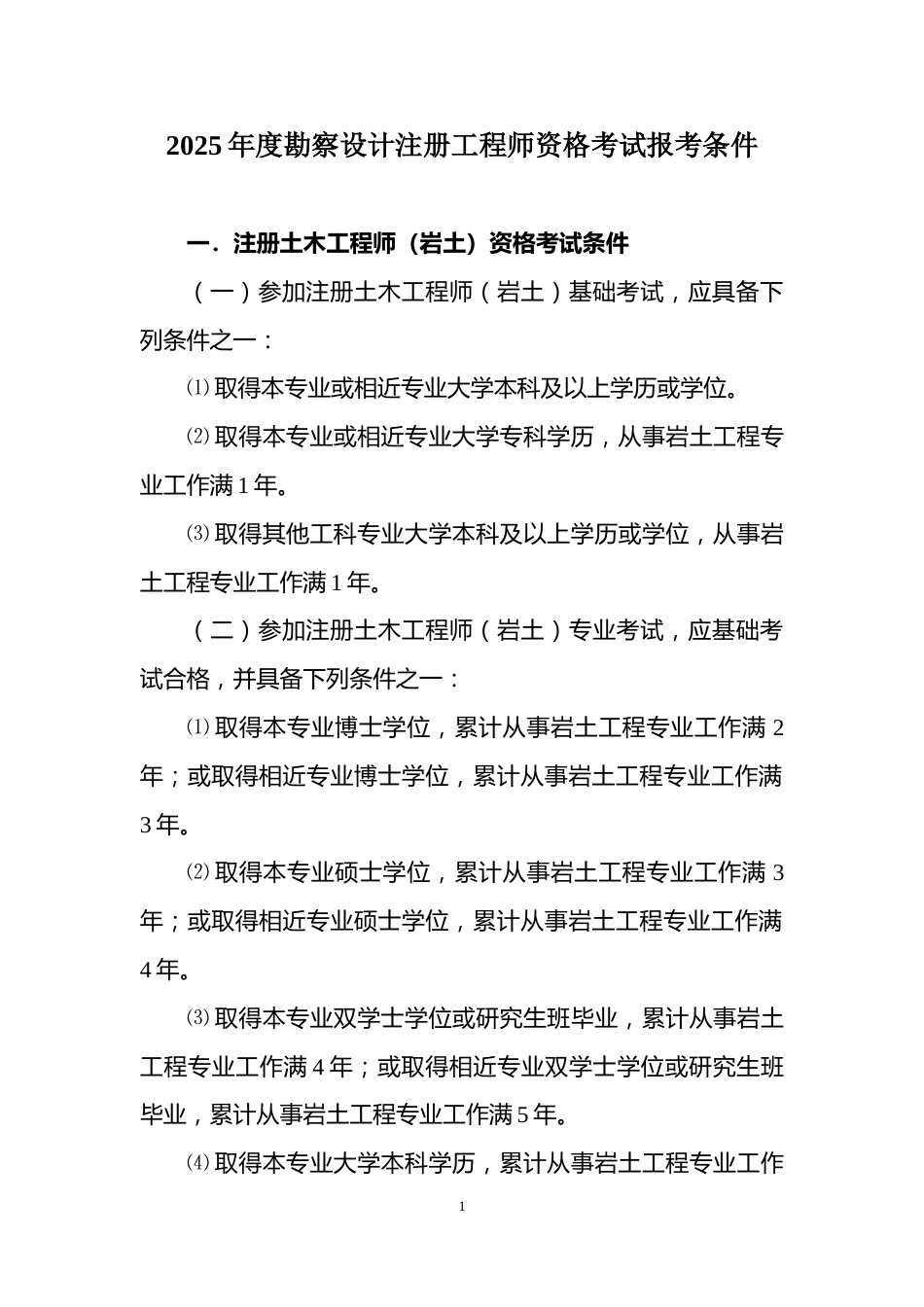
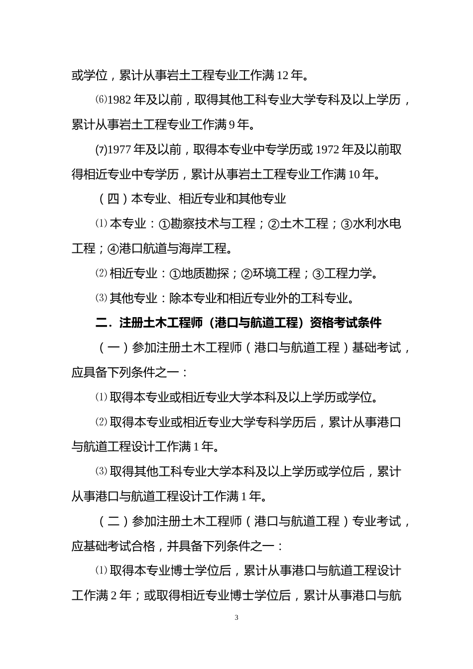
2025 年度勘察设计注册工程师资格考试报考条件一.注册土木工程师(岩土)资格考试条件(一)参加注册土木工程师(岩土)基础考试,应具备下列条件之一:⑴ 取得本专业或相近专业大学本科及以上学历或学位。⑵ 取得本专业或相近专业大学专科学历,从事岩土工程专业工作满 1 年。⑶ 取得其他工科专业大学本科及以上学历或学位,从事岩土工程专业工作满 1 年。(二)参加注册土木工程师(岩土)专业考试,应基础考试合格,并具备下列条件之一:⑴ 取得本专业博士学位,累计从事岩土工程专业工作满 2年;或取得相近专业博士学位,累计从事岩土工程专业工作满3 年。⑵ 取得本专业硕士学位,累计从事岩土工程专业工作满 3年;或取得相近专业硕士学位,累计从事岩土工程专业工作满4 年。⑶ 取得本专业双学士学位或研究生班毕业,累计从事岩土工程专业工作满 4 年;或取得相近专业双学士学位或研究生班毕业,累计从事岩土工程专业工作满 5 年。⑷ 取得本专业大学本科学历,累计从事岩土工程专业工作1满 5 年;或取得相近专业大学本科学历,累计从事岩土工程专业工作满 6 年。⑸ 取得本专业大学专科学历,累计从事岩土工程专业工作满 6 年;或取得相近专业大学专科学历,累计从事岩土工程专业工作满 7 年。⑹ 取得其他工科专业大学本科及以上学历或学位,累计从事岩土工程专业工作满 8 年。(三)符合下列条件之一者,可免基础考试,只需参加专业考试:⑴1991 年及以前,取得本专业硕士及以上学位,累计从事岩土工程专业工作满 6 年;或取得相近专业硕士及以上学位,累计从事岩土工程专业工作满 7 年。⑵1991 年及以前,取得本专业双学士学位或研究生班毕业,累计从事岩土工程专业工作满 7 年;或取得相近专业双学士学位或研究生班毕业,累计从事岩土工程专业工作满 8 年。⑶1989 年及以前,取得本专业大学本科学历,累计从事岩土工程专业工作满 8 年;或取得相近专业大学本科学历,累计从事岩土工程专业工作满 9 年。 ⑷1987 年及以前,取得本专业大学专科学历,累计从事岩土工程专业工作满 9 年;或取得相近专业大学专科学历,累计从事岩土工程专业工作满 10 年。⑸1985 年及以前,取得其他工科专业大学本科及以上学历2或学位,累计从事岩土工程专业工作满 12 年。⑹1982 年及以前,取得其他工科专业大学专科及以上学历,累计从事岩土工程专业工作满 9 年。⑺1977 年及以前,取得本专业中专...

1、当您下载文档后,您只拥有了使用权限,并不意味着购买了版权,文档只能用于自身使用,不得用于其他商业用途(如 [转卖]进行直接盈利或[编辑后售卖]进行间接盈利)。
2、本站所有内容均由合作方或网友上传,本站不对文档的完整性、权威性及其观点立场正确性做任何保证或承诺!文档内容仅供研究参考,付费前请自行鉴别。
3、如文档内容存在违规,或者侵犯商业秘密、侵犯著作权等,请点击“违规举报”。

声明:本站为非经营盈利性个人网站(C2C模式),即所有资料为用户上传并直接被用户下载,本站只是中间服务平台。所有资料仅供个人学习使用,请勿他用。本站所获取的赞助将用于本站服务器及运营成本,感谢大家的支持。我们倡导共建、共创、共享的模式分享知识! 本站仅提供信息存储空间,仅对用户上传内容的表现方式做保护处理,对内容本身不做任何修改或编辑。若资料或所含内容侵犯了您的版权或隐私等任何权益,请立即通知联系客服或在资料页面直接举报反馈,我们会及时妥善处理。

客服微信:pv3515客服QQ:2090330665客服邮箱:2090330665@qq.com

若无法下载、资料侵权等问题联系客服立即处理!微信:pv3515

附件1.2025年度勘察设计注册工程师资格考试报考条件

确认删除?
回到顶部
微信客服
  • 管理员微信
QQ客服
  • QQ客服点击这里给我发消息
客服邮箱