电脑桌面
添加能源双碳资料库到电脑桌面
安装后可以在桌面快捷访问

导、地线全过程技术监督精益化管理实施细则VIP免费

导、地线全过程技术监督精益化管理实施细则_第1页
1/42
导、地线全过程技术监督精益化管理实施细则_第2页
2/42
导、地线全过程技术监督精益化管理实施细则_第3页
3/42
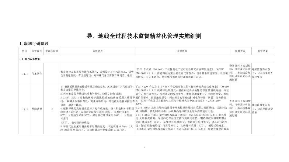
导、地线全过程技术监督精益化管理实施细则1.规划可研阶段序号监督项目关键项权重监督要点监督依据监督要求监督结果1.1 电气设备性能1.1.1气象条件推荐路径方案主要设计气象条件:说明设计基本风速情况;说明 设计覆冰情况,有无重冰区;对特殊气象区需较详细调查、论证。《220 千伏及 110(66)千伏输变电工程可行性研究内容深度规定》(Q/GDW270-2009)9.3.1 推荐路径方案主要设计气象条件:设计基本风速情况;设计覆冰情况,有无重冰区;对特殊气象区需较详细调查、论证。查阅资料(规划资料,可研及评审资料),参加线路规划可研审查会记录或纪要对应监督要点条目,记录结果是否符合要求1.1.2导线选型Ⅱ1. 根据系统要求的输送容量及沿线海拔、冰区划分、大气腐蚀等,推荐选定的导线型号。2.列出推荐的导地线机械电气特性,防震、防舞措施。3.330kV 及以上输电线路对于潮流较重的线路宜采用大截面导线, 以减少线路回路数,简化网络结构,导线截面选择应按全寿命周 期进行比选。4.根据导线的允许温度验算其允许载流量。钢(铝包钢)芯铝绞线和钢(铝包钢)芯铝合金绞线宜采用 70℃ , 必要时可采用80℃; 大跨越宜采用 90℃;铝包钢绞线可采用 80℃ , 大跨越可采用100℃ , 也可经试验确定。5.环境气温宜采用最热月平均最高温度,风速采用 0.5m/s(大跨 越采用 0.6m/s),太阳辐射功率密度采用 0.1W/cm²。1~2.《220 千伏及 110(66)千伏输变电工程可行性研究内容深度规定》( Q/GDW270-2009)9.3.2 线路导地线型式:根据系统要求的输送容量及沿线海拔、冰区划分、大气腐蚀等,推荐选定的导线型号;根据导地线配合、地线热稳定、系统通信等要求,推荐地线型号;列出推荐的导地线机械电气特性,防震、防舞措施。3. 《330 千伏及以上输变电工程可行性研究内容深度规定》(Q/GDW 269-2009)4.2.6 330kV 及以上输电线路对于潮流较重的线路宜采用大截面导线,以减少线路 回路数,简化网络结构,导线截面选择应按全寿命周期进行比选。4~5.《110kV~750kV 架空输电线路设计规范》(GB 50545-2010)5.0.6 验算导线 允许载流量时,导线的允许温度宜按下列规定取值:钢芯铝绞线和钢芯铝合金绞 线宜采用 70℃ , 必要时可采用 80℃;大跨越宜采用 90℃;钢芯铝包钢绞线(包括 铝包钢绞线)可采用 80℃ , 大跨越可采用 100℃ , 或经试验确定。《1000kV 架空输电线路设计规范》(GB 50665-2011)5.0.4 验算...

1、当您下载文档后,您只拥有了使用权限,并不意味着购买了版权,文档只能用于自身使用,不得用于其他商业用途(如 [转卖]进行直接盈利或[编辑后售卖]进行间接盈利)。
2、本站所有内容均由合作方或网友上传,本站不对文档的完整性、权威性及其观点立场正确性做任何保证或承诺!文档内容仅供研究参考,付费前请自行鉴别。
3、如文档内容存在违规,或者侵犯商业秘密、侵犯著作权等,请点击“违规举报”。

声明:本站为非经营盈利性个人网站(C2C模式),即所有资料为用户上传并直接被用户下载,本站只是中间服务平台。所有资料仅供个人学习使用,请勿他用。本站所获取的赞助将用于本站服务器及运营成本,感谢大家的支持。我们倡导共建、共创、共享的模式分享知识! 本站仅提供信息存储空间,仅对用户上传内容的表现方式做保护处理,对内容本身不做任何修改或编辑。若资料或所含内容侵犯了您的版权或隐私等任何权益,请立即通知联系客服或在资料页面直接举报反馈,我们会及时妥善处理。

客服微信:pv3515客服QQ:2090330665客服邮箱:2090330665@qq.com

若无法下载、资料侵权等问题联系客服立即处理!微信:pv3515

导、地线全过程技术监督精益化管理实施细则

确认删除?
回到顶部
微信客服
  • 管理员微信
QQ客服
  • QQ客服点击这里给我发消息
客服邮箱