电脑桌面
添加能源双碳资料库到电脑桌面
安装后可以在桌面快捷访问

2025年事故案例、严重违章、五备三报一救护、主动式安全管理VIP免费

2025年事故案例、严重违章、五备三报一救护、主动式安全管理_第1页
1/2
2025年事故案例、严重违章、五备三报一救护、主动式安全管理_第2页
2/2
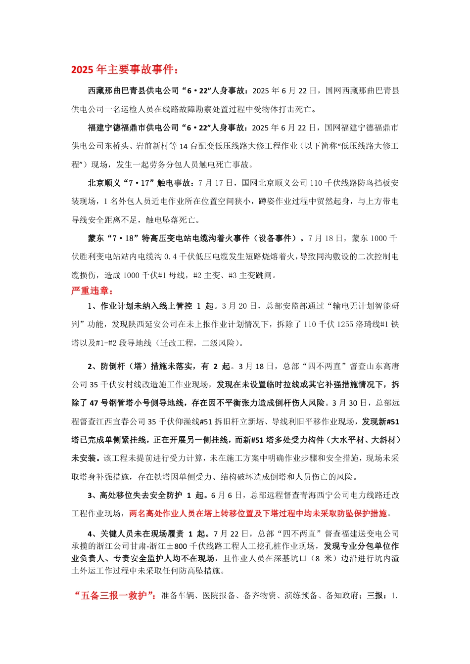
2025 年主要事故事件:西藏那曲巴青县供电公司“6·22”人身事故:2025 年 6 月 22 日,国网西藏那曲巴青县供电公司一名运检人员在线路故障勘察处置过程中受物体打击死亡。福建宁德福鼎市供电公司“6·22”人身事故:2025 年 6 月 22 日,国网福建宁德福鼎市供电公司东桥头、岩前新村等 14 台配变低压线路大修工程作业(以下简称“低压线路大修工程”)现场,发生一起劳务分包人员触电死亡事故。北京顺义“7·17”触电事故:7 月 17 日,国网北京顺义公司 110 千伏线路防鸟挡板安装现场,1 名外包人员近电作业所在位置空间狭小,蹲姿作业过程中贸然起身,与上方带电导线安全距离不足,触电坠落死亡。蒙东“7·18”特高压变电站电缆沟着火事件(设备事件)。7 月 18 日,蒙东 1000 千伏胜利变电站站内电缆沟 0.4 千伏低压电缆发生短路烧熔着火,导致同沟敷设的二次控制电缆损伤,造成 1000 千伏#1 母线,#2 主变、#3 主变跳闸。严重违章:1、作业计划未纳入线上管控 1 起。3 月 20 日,总部安监部通过“输电无计划智能研判”功能,发现陕西延安公司在未上报作业计划情况下,拆除了 110 千伏 1255 洛琦线#1 铁塔以及#1-#2 段导地线(迁改工程,二级风险)。2、防倒杆(塔)措施未落实,有 2 起。3 月 18 日,总部“四不两直”督查山东高唐公司 35 千伏安村线改造施工作业现场,发现在未设置临时拉线或其它补强措施情况下,拆除了 47 号钢管塔小号侧导地线,存在因不平衡张力造成倒杆伤人风险。3 月 30 日,总部远程督查江西宜春公司 35 千伏仰澡线#51 拆旧杆立新塔、导线利旧平移作业现场,发现新#51塔已完成单侧紧挂线,正在开展另一侧挂线,而新#51 塔多处受力构件(大水平材、大斜材)未安装。该工程未提前进行受力计算,未在施工方案中明确作业步骤和安全措施,现场未采取塔身补强措施,存在铁塔因单侧受力、结构破坏造成倒塔和人员伤亡的风险。3、高处移位失去安全防护 1 起。6 月 6 日,总部远程督查青海西宁公司电力线路迁改工程作业现场,两名高处作业人员在塔上转移位置及下塔过程中均未采取防坠保护措施。4、关键人员未在现场履责 1 起。7 月 22 日,总部“四不两直”督查福建送变电公司承揽的浙江公司甘肃-浙江±800 千伏线路工程人工挖孔桩作业现场,发现专业分包单位作业负责人、专责安全监护人均不在现场,且作业人员在深基坑口(8 米)边沿进行坑内渣土外运工...

1、当您下载文档后,您只拥有了使用权限,并不意味着购买了版权,文档只能用于自身使用,不得用于其他商业用途(如 [转卖]进行直接盈利或[编辑后售卖]进行间接盈利)。
2、本站所有内容均由合作方或网友上传,本站不对文档的完整性、权威性及其观点立场正确性做任何保证或承诺!文档内容仅供研究参考,付费前请自行鉴别。
3、如文档内容存在违规,或者侵犯商业秘密、侵犯著作权等,请点击“违规举报”。

声明:本站为非经营盈利性个人网站(C2C模式),即所有资料为用户上传并直接被用户下载,本站只是中间服务平台。所有资料仅供个人学习使用,请勿他用。本站所获取的赞助将用于本站服务器及运营成本,感谢大家的支持。我们倡导共建、共创、共享的模式分享知识! 本站仅提供信息存储空间,仅对用户上传内容的表现方式做保护处理,对内容本身不做任何修改或编辑。若资料或所含内容侵犯了您的版权或隐私等任何权益,请立即通知联系客服或在资料页面直接举报反馈,我们会及时妥善处理。

客服微信:pv3515客服QQ:2090330665客服邮箱:2090330665@qq.com

若无法下载、资料侵权等问题联系客服立即处理!微信:pv3515

2025年事故案例、严重违章、五备三报一救护、主动式安全管理

确认删除?
回到顶部
微信客服
  • 管理员微信
QQ客服
  • QQ客服点击这里给我发消息
客服邮箱