电脑桌面
添加能源双碳资料库到电脑桌面
安装后可以在桌面快捷访问

220kV电缆敷设施工方案VIP免费

220kV电缆敷设施工方案_第1页
1/20
220kV电缆敷设施工方案_第2页
2/20
220kV电缆敷设施工方案_第3页
3/20
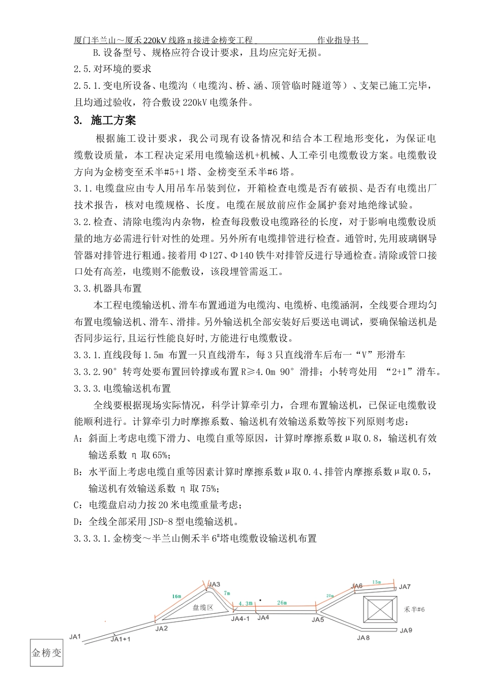
厦门半兰山~厦禾 220kV 线路 π 接进金榜变工程 作业指导书 作 业 指 导 书编号: 性质:重要工 程 名 称 :厦门半兰山~厦禾 220kV 线路 π 接进金榜变工程作业项目名称:220KV 电缆敷设编 写 单 位 :批 准: 日 期: 年 月 日审 核: 日 期: 年 月 日编 写: 日 期: 年 月 日1.工程(设备)概况及特点厦门半兰山~厦禾 220kV 线路 π 接进金榜变工程 作业指导书 本工程为禾半线开断进金榜变工程,线路分别起自已建半兰山-厦禾 220kV 线路#5+1、#6 塔,终于 220kV 金榜变。全线双回路电缆 0.85 公里,电缆为 YJLW03 1×2000mm2,电缆敷设方式为电缆沟(电缆沟、桥、涵、顶管临时隧道等)+电缆排管。1.1.电缆技术参数① 电缆截面 220kV 1×2000 mm2② 电缆外径 157mm ③ 施工时最小允许弯曲半径 4.0m④ 电缆整理时允许弯曲半径 3.0m⑤ 允许最大牵引力 (线芯) 70N/mm2⑥ 允许最大侧压力 3 kN/m ⑦ 单位重量 32.5kg/m 1.2.工程特点:电缆敷设方式为电缆沟(电缆沟、桥、涵、顶管临时隧道等)+电缆排管1.3 编制依据:本施工方案编制依据:设计图纸、《电气装置安装工程电缆线路及验收规》、《电力工程电缆设计规范》2. 施工前准备工作及必须具备条件2.1.施工人员安排: 施工负责人 1 人 技 术 员 2 人 电缆技工 15 人 电 工 3 人(持证) 焊 工 2 人(持证) 辅 助 工 50 人2.2.施工人员必需具备的条件2.2.1.参加施工人员都应受过三级安全教育,并通过安全规程考试2.2.2.熟悉施工图纸及施工现场环境2.2.3.对电缆知识相当了解,具有敷施工高压电缆的施工经验.2.2.4.相应工种的施工人员必需持证上岗2.3.工器具准备见附录二2.4.设备及材料准备2.4.1.根据设计及施工图要求,结合现场实际情况及时准备好相关设备和材料。2.4.2.设备运抵现场后,应认真做到下列检查: A.制造场的技术文件应齐全,主要包括合格证或质保书、产品说明书。厦门半兰山~厦禾 220kV 线路 π 接进金榜变工程 作业指导书 B.设备型号、规格应符合设计要求,且均应完好无损。2.5.对环境的要求2.5.1.变电所设备、电缆沟(电缆沟、桥、涵、顶管临时隧道等)、支架已施工完毕,且均通过验收,符合敷设 220kV 电缆条件。3. 施工方案 根据施工设计要求,我公司现有设备情况和结合本工程地形变化,为保证电缆敷设质量,本工程决定采用电缆输送机+机械、人工牵引电缆敷设方...

1、当您下载文档后,您只拥有了使用权限,并不意味着购买了版权,文档只能用于自身使用,不得用于其他商业用途(如 [转卖]进行直接盈利或[编辑后售卖]进行间接盈利)。
2、本站所有内容均由合作方或网友上传,本站不对文档的完整性、权威性及其观点立场正确性做任何保证或承诺!文档内容仅供研究参考,付费前请自行鉴别。
3、如文档内容存在违规,或者侵犯商业秘密、侵犯著作权等,请点击“违规举报”。

声明:本站为非经营盈利性个人网站(C2C模式),即所有资料为用户上传并直接被用户下载,本站只是中间服务平台。所有资料仅供个人学习使用,请勿他用。本站所获取的赞助将用于本站服务器及运营成本,感谢大家的支持。我们倡导共建、共创、共享的模式分享知识! 本站仅提供信息存储空间,仅对用户上传内容的表现方式做保护处理,对内容本身不做任何修改或编辑。若资料或所含内容侵犯了您的版权或隐私等任何权益,请立即通知联系客服或在资料页面直接举报反馈,我们会及时妥善处理。

客服微信:pv3515客服QQ:2090330665客服邮箱:2090330665@qq.com

若无法下载、资料侵权等问题联系客服立即处理!微信:pv3515

220kV电缆敷设施工方案

确认删除?
回到顶部
微信客服
  • 管理员微信
QQ客服
  • QQ客服点击这里给我发消息
客服邮箱