电脑桌面
添加能源双碳资料库到电脑桌面
安装后可以在桌面快捷访问

零排放货运行动:全球物流排放理事会物流排放核算与报告框架V3.2中文版VIP免费

零排放货运行动:全球物流排放理事会物流排放核算与报告框架V3.2中文版_第1页
1/183
零排放货运行动:全球物流排放理事会物流排放核算与报告框架V3.2中文版_第2页
2/183
零排放货运行动:全球物流排放理事会物流排放核算与报告框架V3.2中文版_第3页
3/183
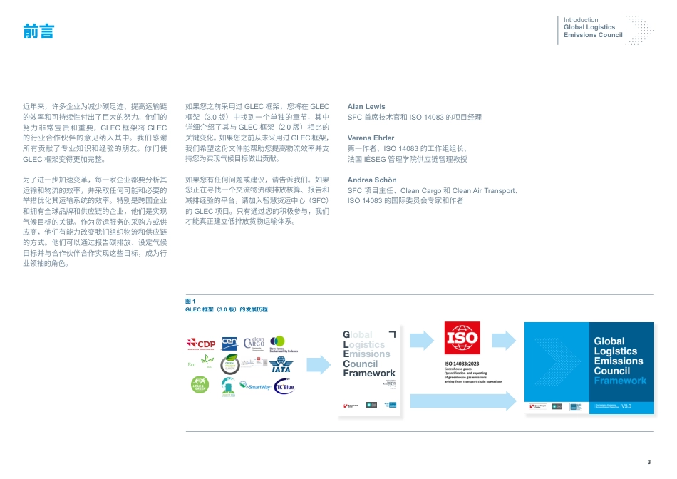
IntroductionGlobal Logistics Emissions Council1Smart FreightCentre物流排放核算与报告V3.2全球物流排放理事会:物流排放核算与报告框架 Global Logistics Emission Council FrameworkIntroductionGlobal Logistics Emissions Council2货物运输和物流活动产生的温室气体排放贡献了全球温室气体排放的 8%。根据国际运输论坛的数据,到 2050 年,全球对货物运输的需求预计将翻一倍1。为了实现《巴黎协定》的气候目标,提高货物运输效率、减少运输相关的排放至关重要,需要全球协同努力。《全球物流排放理事会:物流排放核算与报告框架》(简称 GLEC框架)支持您通过努力和贡献达成这些目标。前言如果不能实现《巴黎协定》的气候目标,可能会对经济产生巨大的影响,而全球升温 2℃所带来的预期成本已经占据了全球 GDP 的11%, 更不用说其他预期的剧烈变化,如极端天气条件的增加、农地的损失等2。虽然我们仍有时间,但是必须立即采取行动。因此接下来几年显得至关重要。其中一个关键步骤是改变我们组织供应链和物流的方式。我们必须避免不必要的运输和空载行程,优化现有运力,并利用最可持续的运输解决方案。提高运输系统排放源的透明度对于实现这一目标至关重要。为了提高该透明度,全球物流排放理事会(GLEC)已经开发了《全球物流排放理事会:物流排放核算与报告框架》(GLEC 框架),提供对货物运输系统、运输链及运营的核算与报告的指导。这个框架于 2016 年首次发布,将全球领先的货物运输温室气体排放的计算方法和相关概念集结在一起。为了应对行业要求,基于 GLEC 框架的 ISO 标准工作于2019 年开始,旨在提供国际公认的方式方法,用于核算与报告运输相关的温室气体排放。在接下来 3 年的时间里,来自世界各地的专家合作开发 ISO 14083,该标准于 2023 年发布,题为《核算和汇报来自运输链运营过程中的温室气体排放》在 ISO 14083 :2023 发布后,我们已将其中内容要求整合到 GLEC 框架中。整合后的结果是现在呈现在您面前的 GLEC 框架(3.0版)。从GLEC框架(1.0版)和GLEC框架(2.0版)更新到目前的 GLEC 框架(3.0 版) ,汇集了 GLEC 框架的步骤方法和 ISO 14083的要求(请参见下一页的图 1)。GLEC 框架(3.0 版)在为企业供应链和物流效率透明度方面提供指导和支持。它为运输相关的温室气体排放提供一个符合 ISO 14083标准且简单易用的计算方法,涵盖了包括运输本身和物流枢...

1、当您下载文档后,您只拥有了使用权限,并不意味着购买了版权,文档只能用于自身使用,不得用于其他商业用途(如 [转卖]进行直接盈利或[编辑后售卖]进行间接盈利)。
2、本站所有内容均由合作方或网友上传,本站不对文档的完整性、权威性及其观点立场正确性做任何保证或承诺!文档内容仅供研究参考,付费前请自行鉴别。
3、如文档内容存在违规,或者侵犯商业秘密、侵犯著作权等,请点击“违规举报”。

声明:本站为非经营盈利性个人网站(C2C模式),即所有资料为用户上传并直接被用户下载,本站只是中间服务平台。所有资料仅供个人学习使用,请勿他用。本站所获取的赞助将用于本站服务器及运营成本,感谢大家的支持。我们倡导共建、共创、共享的模式分享知识! 本站仅提供信息存储空间,仅对用户上传内容的表现方式做保护处理,对内容本身不做任何修改或编辑。若资料或所含内容侵犯了您的版权或隐私等任何权益,请立即通知联系客服或在资料页面直接举报反馈,我们会及时妥善处理。

客服微信:pv3515客服QQ:2090330665客服邮箱:2090330665@qq.com

若无法下载、资料侵权等问题联系客服立即处理!微信:pv3515

零排放货运行动:全球物流排放理事会物流排放核算与报告框架V3.2中文版

您可能关注的文档

确认删除?
回到顶部
微信客服
  • 管理员微信
QQ客服
  • QQ客服点击这里给我发消息
客服邮箱