智慧能碳管理平台赋能企业碳中和
-1-天津市碳排放权交易管理暂行办法(征求意见稿)第一章总则第一条为规范本市碳排放权交易及相关活动,加强对温室气体排放的控制,促进经济社会绿色低碳发展,推进生态文明建设,按照全国碳排放权交易市场建设工作部署和《天津市碳达峰碳中和促进条例》有关要求,制定本办法。第二条本办法适用于本市行政区域内开展的地方碳排放权交易及相关活动。纳入全国碳排放权交易、全国温室气体自愿减排交易的,按照国家有关规定执行。第...
2024/12/1615:23北京市城市管理委员会关于印发北京市2025年电力市场化交易方案、绿色电力交易方案的通知(京管发〔2024〕11号)_政策https://csglw.beijing.gov.cn/zwxx/2024zcwj/202412/t20241213_3965483.html1/6服务承诺用户中心English移动版[主题分类]国土资源、能源/电力[制发单位]北京市城市管理委员会[实施日期]2025-01-01[成文日期]2024-12-12[发文字号]京管发〔2024〕11号[失效日期]2025-12-31[发布日期]2024-12-13[...
固体废物污染防治管理培训目录01固废法的修订02修订固废法的简要历程03主要变化04企业需要特别关注的规定2中华人民共和国固体废物污染环境防治法LawofthePeoplesRepublicofChinaonthePreventionandControlofEnvironmentalPollutionbySolidWaste中国法制出版社ChinaLegalPublishingHouse2020年4月29日,《中华人民共和国固体废物污染环境防治法》已由中华人民共和国第十三届全国人民代表大会常务委员会第十七次会议修订通过,自2...
附件1重庆市碳排放核查机构管理细则(征求意见稿)第一条【目的和依据】为加强对碳排放核查机构及核查活动的监督管理,提高碳排放核查数据质量,促进碳排放权交易市场健康发展根据《碳排放权交易管理暂行条例》(国务院令第775号)、《碳排放权交易管理办法(试行)》(生态环境部令第19号)、《重庆市碳排放权交易管理办法(试行)》(渝府发〔2023〕6号)等有关规定和要求,制定本细则。第二条【适用范围】本细则适用于在本市...
CLIMATE-RESILIENTFISCALMANAGEMENTNOVEMBER2024EXPERIENCEFROMSOUTHEASTASIACLIMATE-RESILIENTFISCALMANAGEMENTNOVEMBER2024EXPERIENCEFROMSOUTHEASTASIACreativeCommonsAttribution3.0IGOlicense(CCBY3.0IGO)©2024AsianDevelopmentBank(ADB)6ADBAvenue,MandaluyongCity,1550MetroManila,PhilippinesTel+63286324444;Fax+63286362444www.adb.orgSomerightsreserved.Publishedin2024.ISBN978-92-9277-007-5(print);978-92-9277...
对外承包工程企业ESG管理指引中国对外承包工程商会目录前言.................................................................................4引言..................................................................................51范围................................................................................62规范性引用文件.....................................................................63...
—3—附件1山西并网发电厂辅助服务管理实施细则(征求意见稿)第一章总则第一条为保障电力系统安全、优质、经济运行,规范山西辅助服务管理,根据《电力辅助服务管理办法》(国能发监管规〔2021〕61号)、《关于印发华北区域并网发电厂“两个细则”(2019年修订版)的通知》(华北监能市场〔2019〕254号)和国家有关法律法规,制定本细则。第二条本细则所称辅助服务是指为维护电力系统的安全稳定运行,保证电能质量,除正常电能...
新能源汽车及热管理市场趋势03NE时代介绍新能源汽车市场现状及未来趋势政策背景、市场现状、主要挑战、未来趋势热管理市场现状及未来趋势市场现状、竞争格局、技术趋势CONTENTS0201新能源汽车市场现状及未来趋势目前全球主要国家都制定了降低汽车油耗的技术路线,中国、欧盟相关政策已确认2025年油耗目标将进一步降低15%~20%NE时代4各国降低乘用车CO2排放路线图下降20%下降15%数据来源:ICCT•新能源汽车补贴和税收优惠持续到20...
固体废物污染防治管理培训1目录固废法的修订修订固废法的简要历程主要变化企业需要特别关注的规定010203042.2020年4月29日,《中华人民共和国固体废物污染环境防治法》已由中华人民共和国第十三届全国人民代表大会常务委员会第十七次会议修订通过,自2020年9月1日起施行。固废法通过修订301修订固废法的背景4固体废物污染环境防治是打好污染防治攻坚战的重要内容,事关人民群众生命安全和身体健康。全国人大常委会于2017年度开...
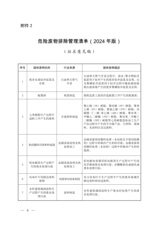
—6—附件2危险废物排除管理清单(2024年版)(征求意见稿)序号固体废物名称行业来源固体废物描述1废弃水基钻井泥浆及岩屑石油和天然气开采石油和天然气开采过程中,清水/聚合物钻井泥浆用于钻井产生的废弃钻井泥浆及岩屑,以及聚磺钻井泥浆用于钻井过程中随钻破胶脱稳压滤系统产生的废弃聚磺钻井泥浆及岩屑。2脱墨渣纸浆制造废纸造浆工段的浮选脱墨工序产生的脱墨渣。3七类树脂生产过程中造粒工序产生的废料合成材料制造聚乙...
虚拟电厂及管控管理平台建设总体方案2第一部分业务分册11.2主要依据(1)《关于印发<电力需求侧管理办法>的通知》,发改运行[2010]2643号;(2)《关于进一步深化电力体制改革的若干意见》中发[2015]9号;(3)《电力需求侧管理办法(修订版)》,国家发展改革委等六部委,发改运行规〔2017〕1690号;(4)《国家能源局华东监管局关于印发<华东电力调峰辅助服务市场试点方案和<华东电力调峰辅助服务市场运营规则(试行)>的通知...
绿色制造 制造企业绿色供应链管理 信息追溯及披露要求
零碳智慧园区全域双碳管理建设方案
ICS13.020.10Z04DB50重庆市地方标准DB50/T936—2019工业企业碳管理指南Carbonmanagementguideforindustrialenterprises2019-08-13发布2019-12-01实施重庆市市场监督管理局发布DB50/T936—2019I前言本标准按照GB/T1.1-2009给出的规则起草。本标准由重庆市生态环境局提出并归口。本标准起草单位:重庆国咨低碳技术咨询有限公司、重庆市质量和标准化研究院。本标准主要起草人:李强、陈雄、崔龙国、黄戴玥、廖洪波、董楠娅、王梦玮...
汽车产业链中小企业碳管理援助计划2023年06月1.开展背景2.内容介绍3.未来展望以欧盟为代表的发达国家以“碳”为工具,出台一系列政策,削弱包括我国在内的发展中国家的产品低成本竞争优势,当前政策限制已涉及工业领域全产业链1.1国际形势-欧盟碳排放政策电池与废电池法乘用车和小货车CO2排放标准碳边境调节机制欧盟碳排放交易体系修订净零工业法关键原材料法碳足迹声明碳足迹性能等级最大碳足迹限值2025年1月2026年7月2028年1...
碳减排管理概论-474页全套课件
-1-附件2绿色矿山名录动态管理要求为推动绿色矿山名录动态管理,持续提升建设水平,规范全国绿色矿山进入名录后的监管、移出、重新纳入等,明确以下要求。一、管理部门职责(一)各级自然资源主管部门会同相关部门建立监督检查机制,加强绿色矿山建设全过程监管,健全绿色矿山名录动态管理机制。(二)自然资源部会同相关部门负责国家级绿色矿山名录动态管理的统筹协调和监督指导。省级自然资源主管部门牵头会同有关主管部门建...
bsISO14068Subab1:2023BSI标准出版物气候变化管理-向净零值过渡第1部分:碳中和国际标准bsISO14068Subab1:2023第一版2023-1ISO14068-11气候变化。从过渡到零排放网第1部分:中微气候变化管理-向净零值过渡第1部分:碳中和石参考编号ISO14068-1:2023(E)©ISO2023ii©ISO2023-保留所有权利bsISO14068Subab1:2023ISO14068-1:2023(e)版权保护文件©ISO2023保留所有权利。除非另有规定,或在其实施过程中有所要求,未经事先书面...
������!#$%()*+,-./�0123456789:�;01<=>?9@ABCDEF�GEG�HIJEK�L�MNOPQ01�RSTU+VWXYZ[\]^_`abcde�
