电脑桌面
添加能源双碳资料库到电脑桌面
安装后可以在桌面快捷访问

孤独大脑:OpenClaw入门指南VIP免费

孤独大脑:OpenClaw入门指南_第1页
1/40
孤独大脑:OpenClaw入门指南_第2页
2/40
孤独大脑:OpenClaw入门指南_第3页
3/40
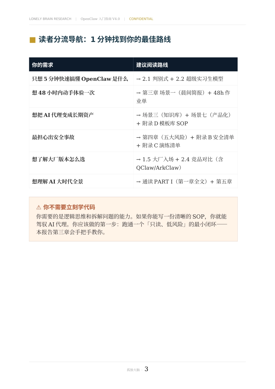
LONELY BRAIN RESEARCH | OpenClaw 入门指南 V4.0 | CONFIDENTIALLONELY BRAIN RESEARCH孤独大脑 · 深度研究报告OpenClaw入 门 指 南当 AI 长出了手脚:一份给聪明人的理性上手手册本报告面向具备独立判断力的决策者、投资人与知识工作者旨在提供 AI 代理框架的全景认知、实操路径与理性风险框架作者:老喻(孤独大脑) 发布日期:2026 年 3 月 版本:V4.0V4.0 更新:新增腾讯 QClaw/字节 ArkClaw 大厂版本解读 · 48 小时训练营作业单 · 默认安全基线 · Prompt 质量检查表 · 模板库目录结构 SOP孤独大脑 · 1LONELY BRAIN RESEARCH | OpenClaw 入门指南 V4.0 | CONFIDENTIAL执行摘要 EXECUTIVE SUMMARY270,000+GitHub Stars (A 类)~$150/月自建运行成本 (B 类)80%可替代重复劳动 (C 类)48h最短入门时间 (C 类)数据来源说明:A 类=官方可追溯数据;B 类=社区复述需二次核验;C 类=作者基于样本的估算。六大核心结论❶ 范式跃迁 OpenClaw 不是聊天工具的升级,而是从「对话」到「执行」的维度跨越❷ 甜蜜区 它最适合高度结构化、SOP 明确、错误可逆的重复性任务❸ 真实风险 权限失控、成本失控、幻觉物理化是三大致命陷阱——均有真实案例❹ 核心资产 真正的护城河不是工具本身,而是你积累的 Prompt 模板库、工作流和知识库❺ 历史定位 AI 代理代表「执行力平权」的不可逆趋势,但节奏是你自己的——不必焦虑❻ 大厂入场 腾讯 QClaw、字节 ArkClaw 等将 OpenClaw 从极客玩具推向大众,但需警惕主权让渡本报告建议读者从「48 小时入门作业」开始,以最小风险验证 AI 代理的实际价值,然后按「每周优化一个模板、每月新增一个工作流」的节奏积累数字资产。任何名人背书的结论,一律先跑一个只读 3 天的最小闭环再下判断。孤独大脑 · 2LONELY BRAIN RESEARCH | OpenClaw 入门指南 V4.0 | CONFIDENTIAL■ 读者分流导航:1 分钟找到你的最佳路线你的需求建议阅读路线只想 5 分钟快速搞懂 OpenClaw 是什么→ 2.1 判别式 + 2.2 超级实习生模型想 48 小时内动手体验一次→ 第三章 场景一(晨间简报)+ 48h 作业单想把 AI 代理变成长期资产→ 场景三(知识库)+ 场景七(产品化)+ 附录 D 模板库 SOP最担心出安全事故→ 第四章(五大风险)+ 附录 B 安全清单 + 附录 C 演练清单想了解大厂版本怎么选→ 1.5 ...

1、当您下载文档后,您只拥有了使用权限,并不意味着购买了版权,文档只能用于自身使用,不得用于其他商业用途(如 [转卖]进行直接盈利或[编辑后售卖]进行间接盈利)。
2、本站所有内容均由合作方或网友上传,本站不对文档的完整性、权威性及其观点立场正确性做任何保证或承诺!文档内容仅供研究参考,付费前请自行鉴别。
3、如文档内容存在违规,或者侵犯商业秘密、侵犯著作权等,请点击“违规举报”。

声明:本站为非经营盈利性个人网站(C2C模式),即所有资料为用户上传并直接被用户下载,本站只是中间服务平台。所有资料仅供个人学习使用,请勿他用。本站所获取的赞助将用于本站服务器及运营成本,感谢大家的支持。我们倡导共建、共创、共享的模式分享知识! 本站仅提供信息存储空间,仅对用户上传内容的表现方式做保护处理,对内容本身不做任何修改或编辑。若资料或所含内容侵犯了您的版权或隐私等任何权益,请立即通知联系客服或在资料页面直接举报反馈,我们会及时妥善处理。

客服微信:pv3515客服QQ:2090330665客服邮箱:2090330665@qq.com

若无法下载、资料侵权等问题联系客服立即处理!微信:pv3515

孤独大脑:OpenClaw入门指南

确认删除?
回到顶部
微信客服
  • 管理员微信
QQ客服
  • QQ客服点击这里给我发消息
客服邮箱